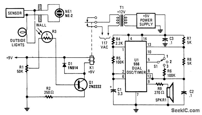
Light sensor circuit diagram Gadgetronicx In the Light Sensor Circuit (first diagram) when the brightness of light increases, the LDR's resistance reduces and so the voltage at the base of transistor increases (because if LDR resistance reduces, the voltage drop(gap) across the LDR, towards positive side decreases). Once this voltage increases above the required threshold voltage at A light sensor circuit diagram is essential for any project that requires the detection of changing light levels. When learning about electronics, this type of circuit is often one of the first to be studied. Whether you're creating an automated system to adjust the lighting in a room, or building your own light-responsive device, understanding

The light sensor circuit is one of the coolest circuits in basic electronics projects. It detects the quantity of light present in the environment and the results can be detected by the brightness of the LED. This circuit may be useful for knowing the working of LDR (Light Dependent Resistor) or Photoresistor, the working of NPN Transistor, and

Circuit Diagram, Working and Its Applications
In this tutorial we'll learn how to make a light sensor circuit using LDR (Light Dependent Resistor), 555 timer IC and a few other electronics components. This circuit detects light incident on the LDR and turns on LED whenever the intensity of light is greater than a certain level. Circuit Diagram Instructions to Build This Circuit. Step Connecting the Arduino Light Sensor on a Breadboard. Here's how you can connect this circuit to an Arduino by using a breadboard and some cables: Arduino Light Sensor Code. This Arduino code is an example of reading the voltage from the light sensor (connected to analog pin A0) and then printing the value of the analog reading to the Serial When sufficient light shines on the LDR, it turns off. Light Circuit Diagram: Reverse R2 and LDR to detect light or dark. Light Sensor Circuit Explanation. As light shines on the LDR, its electrical resistance is lowered from the multiple MOhm range in total darkness to the 100 Ohm range with sufficient light. The LDR and R2 act as voltage

Learn how to make a light sensor circuit using LDR, Darlington pair, relay, and other components. The circuit can automatically switch on and off electrical loads based on the daylight intensity. In other words, a photodiode senses light and produces current as output. A photodiode is also called a photo sensor, photodetector, or light detector. Your First Photodiode Circuit - a Fire Sensor. In the circuit diagram above, V EE is a negative voltage. When light hits the photodiode, a small current passes through it, and an amplified The circuit shown in figure 1 is a very simple light sensor circuit that will activate an LED when the LDR in the circuit receives light. The circuit shown in figure 2 is using a relay at its output and when light falls on the LDR it will activate the relay Hello Readers, We frequently add new circuit diagrams, so do not forget to come back

Build Electronic Circuits Circuit Diagram
Learn about different types of light sensors, such as photocells, LDRs, photodiodes and phototransistors, and how they work. See circuit diagrams and examples of light sensor applications in electronics and photography.